回首頁
網站導覽
Rss
首頁
品牌故事
精品典當
汽車借款
支票借款
房屋二胎
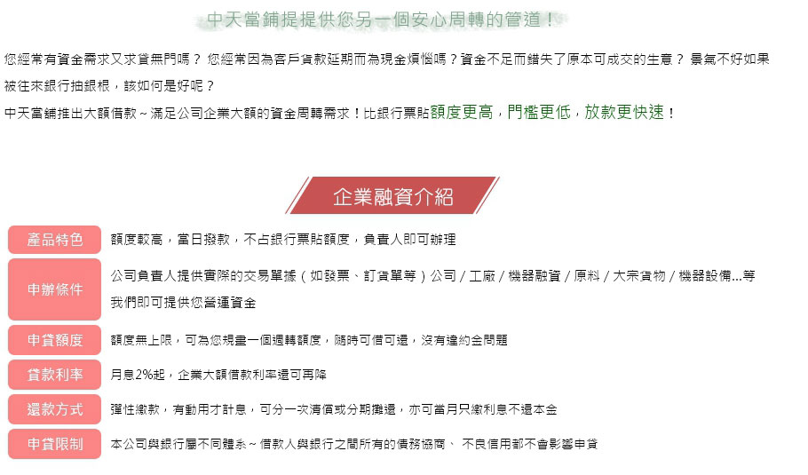
企業融資
代償專案
計息方式
最新消息
服務資訊
企業融資
聯絡方式
more…
最新消息
more…
永和汽車借款合法當鋪借款優點
永和汽車借款合法立案
可調度應急的永和汽車借款
中和汽車借款快速放款
新莊支票借款審核快速當日撥款
辦理淡水支票借款方便又快速
永和汽車借款正派經營手續簡便
支票借款適合短期週轉
貸款車可申辦汽車借款嗎?
當舖標籤
more…
汽車借款
支票借款
板橋支票借款
新莊支票借款
淡水汽車借款
中和汽車借款
新莊汽車借款
板橋汽車借款
服務資訊
more…
永和汽車借款是政府立案的合法當舖,都須有政府頒佈之相關證明書、許可證,以及當鋪公會會員相關之證件
中和汽車借款
用汽車借款解決煩惱快速便利
中天當舖服務項目
新莊汽車借款是現金急救站
永和汽車借款正派經營
審核快速中和汽車借款
辦理汽車借款不限車齡以日計息
代辦支票借款讓您融資不求人
汽車借款免押車免保人
申辦支票借款注意事項
友情連結
潭子當舖
版權所有©中天當舖本公司合法授權任意複製版權必究
淡水汽車借款
.
新莊汽車借款
.
板橋汽車借款
.
中和汽車借款
.
永和汽車借款
備註
1.還款期數: 最低3個月-最長60個月
2.利息(以當舖法規定為準) : 月息最低1%~最高2.5%[年利率最低12%最高30%] (提早結清以日計算,無違約金)
3.無任何代辦手續費
4.依據個人工作、薪水及各項負債授信條件不同,而有所差異
以下為借貸成本計算的參考案例:假設您貸一筆新台幣 300,000 元的款項,還款期為 60 個月,總費用年百分之12,等於每月還款額度應為新台幣 5,600 元,而總還款額則為新台幣 336,000 元